AD,Allegro,pads,PCB设计,电源模块,硬件,stm32,嵌入式,单片机,小北设计 Allegro,pads,PCB电路板设计,硬件及芯片资料分享—小北设计
用ADC0808控制PMW输出,通过调节可变电阻R1来调

//程序设计调试与实训: //ADC0808有8个模拟输入通道,本例的模拟量从0通道输入,由ADC0808的模拟通道地址 //,本例所使用的IN0通道地址为000,由于本例仅使用了...

Read More
C 基础语法

C 基础语法 C 语言是一种通用的编程语言,广泛应用于系统编程、嵌入式开发和高性能计算等领域。 C 语言具有高效、灵活、可移植性强等特点,是许多其他编程语言的基础。 在 C 语言中...

Read More
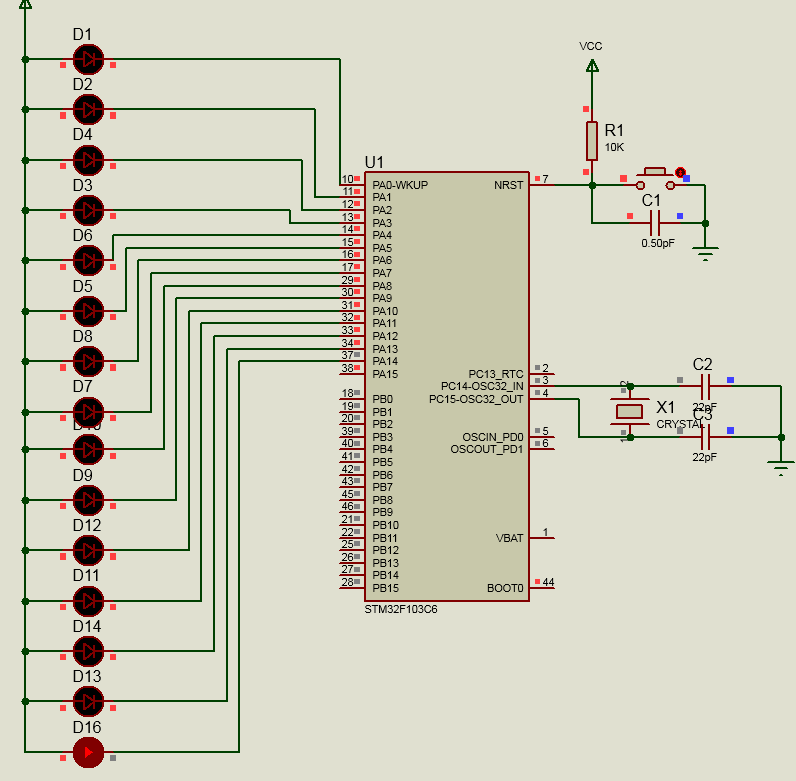
stm32点亮LED跑马灯 protues-stm32流水灯

通过网盘分享的文件:LED跑马灯 链接: https://pan.baidu.com/s/1_ep-87xvgmrAMpJWHgYdUQ 提取码: q7nq #include "...

Read More
STM32F103C6点亮 LED灯闪烁 protues8.9仿真

通过网盘分享的文件:LED闪烁 ,STM32F103C6点亮 LED灯闪烁 protues8.9仿真 链接: https://pan.baidu.com/s/1tOVLo7RQC...

Read More
STM32F103C6 点亮一个LED灯,Proteus 8.9仿真

//STM32F103C6 点亮一个LED灯,Proteus 8.9仿真 //通过网盘分享的文件:点亮LED //链接: https://pan.baidu.com/...

Read More
快速慨要C语言解读

#include<stdio.h> ←包含另一个文件 该行告诉编译器把stdio.h中的内容包含在当前程序中。stdio.h是C编译器软件包的标准部分, 它提供键盘输入...

Read More
使用C语言的7个步骤

C是编译型语言。如果之前使用过编译型语言(如,Pascal或FORTRAN),就会很熟悉组建C程序的几个基本步骤。但是,如果以前使用的是解释型语言(如,BASIC)或面向图形界面...

Read More
DS18B20采集到的温度数据ST89c52单片机

1、封装和引脚定义:DS18B20常见的封装为TO-92,也有其他封装形式可选。其针脚定义包括供电(VCC)、地(GND)以及数据线(DQ)。 2、数字输出:DS18B20采集到...

Read More
MAX7221控制数码管动态显示

//名称:MAX7221控制数码管动态显示 //说明:本例用MAX7221控制8只数码管动态显示,这样大大减少了对单片机 //引脚和机器时间的占用。 //MAX7221,一款专为驱...

Read More
BCD译码数码写显示数字

/* 本例由于使用了7段数码管显示译码器4511,它接收数字的4位BCD编码,译码后输出段 码,因此代码中没有出现数码管段码表,待显示的数字可以直接输出。传输给4511的4位 BC...

Read More
单片机ADC0809实现设计数字电压表

/*管脚功能说明: IN0-IN7:模拟量输入通道。就是说它可以分时地分别对八个模拟量进行测量转换。 ADDA-C:地址线。也就是通过这三根地址线的不同编码来选择对哪个模拟量进行测...

Read More

文章导航

PgUP ...
Allegro,pads,PCB电路板设计,电源模块件及stm32,嵌入式,单片机资料分享—小北设计