Allegro,pads,PCB电路板设计,硬件及芯片资料分享—小北设计
首页
Allegro
ⅴ
PADS
ⅴ
Altium Designer
ⅴ
Mentor
ⅴ
Mentor Graphics设计培训教程
设计
ⅴ
PCB画板业务
PCB设计知识
orcad原理图设计
硬件
51单片机
C语言
STM32
免费画板
ⅴ
51单片机音乐
51单片机
by
AD,Allegro,pads,PCB设计,电源模块,硬件,stm32,嵌入式,单片机,小北设计
/*首先准备待播放音乐的两个延时数组,yin_fu[]延时数组决定了jiao_sheng= ~jiao_sheng输出 010101时,每
Read More
switch按键扫描数码管显示0-F
51单片机
by
AD,Allegro,pads,PCB设计,电源模块,硬件,stm32,嵌入式,单片机,小北设计
通过网盘分享的文件:switch数码管显示0-F 链接: https://pan.baidu.com/s/169Vl36wDqOxhIE4u
Read More
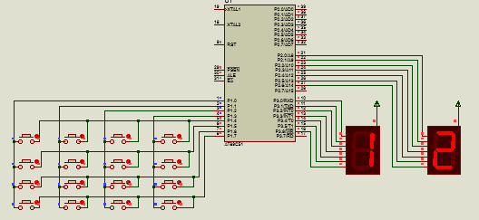
4X4按键扫描程序
51单片机
by
AD,Allegro,pads,PCB设计,电源模块,硬件,stm32,嵌入式,单片机,小北设计
本例键盘矩阵行线连接P0.0~P0.3,列线连接P0.4~P0.7,扫描过程如下: 程序首先判断是否有键按下。为判断16个按键中是否有键按下
Read More
按键加减法显示
51单片机
by
AD,Allegro,pads,PCB设计,电源模块,硬件,stm32,嵌入式,单片机,小北设计
//上一个案例所显示的最大数字为8,本例重新编写程序,在数码管上显示000~255范围内的 //任意整数,而且,在不松开按键时,数字会按一
Read More
按下K1时加1计数并增加显示位,按下K2时减1计数并减少显示位,按下K3时清零
51单片机
by
AD,Allegro,pads,PCB设计,电源模块,硬件,stm32,嵌入式,单片机,小北设计
本例用直接与P1端口状态进行比较的方法识别独立按键,因为P1端口没有连接其他元件,其状态相对固定,因此使用这种方法也能很有效地识别独立按键
Read More
单片机 通过位操作,用按键来控制LED灯
51单片机
by
AD,Allegro,pads,PCB设计,电源模块,硬件,stm32,嵌入式,单片机,小北设计
通过位操作,来控制LED灯,按下K1或K2键时LED1或LED2点亮,松开时对应的LED熄灭,当 按下K3或K4后释放时,LED3或LE
Read More
单片机4个按键控制不同的LED灯
51单片机
by
AD,Allegro,pads,PCB设计,电源模块,硬件,stm32,嵌入式,单片机,小北设计
//程序将4只按键所在的P1端口高4位移到低4位,如果有键按下,则这4位中必有一位为0, //为便于对这一位0所在位置进行判断,代码将其预先
Read More
51单片机通过K1-K4控制LED移位
51单片机
by
AD,Allegro,pads,PCB设计,电源模块,硬件,stm32,嵌入式,单片机,小北设计
因为K1~K4连接在单片机的P1端口的高4位,本例在识别按键时,将P1端口的值分别与0x10、0x20、0x40、0x80进行与操作, 如
Read More
1-8单片机数码管显示
51单片机
by
AD,Allegro,pads,PCB设计,电源模块,硬件,stm32,嵌入式,单片机,小北设计
//为了使不同数码管显示不同字符,本例使用的是集成式多位数码管常用的动态扫描显示技术, //它利用了人的视觉暂留特征,选通第1只数码管时,
Read More
文章导航
首页
上一页
1
2
3
4
5
下一页
尾页
PCB外包设计18190845168、新客户300个PIN以内免费,老客户一年超30000个PIN后。每个月可以免费5张300个Pin以内板都免费
PCB学习/培训
微信公众号(QQ群129236008 )
AllegroPCB教程
最新发布
DS18B20采集到的温度数据ST89c52单片机
MAX7221控制数码管动态显示
BCD译码数码写显示数字
单片机ADC0809实现设计数字电压表
单片机12位A/D转换器TLC2543,
TLC549的A/D转换电路
AT89c52先向6264中写入整数1-200
用C语言编写程序,利用按键0-255,并且显示在LCD1206
IC-24C04与数码管
74LS148是带有扩展功能的8-3线优先编码器单片机通信
PgUP
...
Allegro,pads,PCB电路板设计,电源模块件及stm32,嵌入式,单片机资料分享—小北设计
最新发布