Allegro,pads,PCB电路板设计,硬件及芯片资料分享—小北设计
首页
Allegro
ⅴ
PADS
ⅴ
Altium Designer
ⅴ
Mentor
ⅴ
Mentor Graphics设计培训教程
设计
ⅴ
PCB画板业务
PCB设计知识
orcad原理图设计
硬件
51单片机
C语言
STM32
免费画板
ⅴ
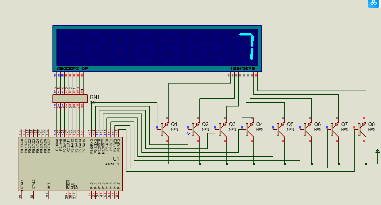
1-8单片机数码管显示
51单片机
by
AD,Allegro,pads,PCB设计,电源模块,硬件,stm32,嵌入式,单片机,小北设计
//为了使不同数码管显示不同字符,本例使用的是集成式多位数码管常用的动态扫描显示技术, //它利用了人的视觉暂留特征,选通第1只数码管时,
Read More
51单片机数码管滚动显示
51单片机
by
AD,Allegro,pads,PCB设计,电源模块,硬件,stm32,嵌入式,单片机,小北设计
通过网盘分享的文件:数码管滚动显示 链接: https://pan.baidu.com/s/1TK4OuS1j34DVutpBoZpUwQ
Read More
单片机共阳数码管显示
51单片机
by
AD,Allegro,pads,PCB设计,电源模块,硬件,stm32,嵌入式,单片机,小北设计
Read More
51单片机红绿灯程序
51单片机
by
AD,Allegro,pads,PCB设计,电源模块,硬件,stm32,嵌入式,单片机,小北设计
程序及protrus下载通过网盘分享的文件:交通红绿灯 链接: https://pan.baidu.com/s/1CP8Ml9NcX6GDW
Read More
51单片机P0口八个LED走流水灯
51单片机
by
AD,Allegro,pads,PCB设计,电源模块,硬件,stm32,嵌入式,单片机,小北设计
#include<reg51.h> #include<intrins.h>//_crol_(P1,1)
Read More
51单片机点亮1个LED灯
51单片机
by
AD,Allegro,pads,PCB设计,电源模块,硬件,stm32,嵌入式,单片机,小北设计
#include<reg51.h> #define uchar unsigned char //定义uchar 为无符号字符,对
Read More
文章导航
首页
上一页
1
2
3
4
5
PCB外包设计18190845168、新客户300个PIN以内免费,老客户一年超30000个PIN后。每个月可以免费5张300个Pin以内板都免费
PCB学习/培训
微信公众号(QQ群129236008 )
AllegroPCB教程
最新发布
用ADC0808控制PMW输出,通过调节可变电阻R1来调
DS18B20采集到的温度数据ST89c52单片机
MAX7221控制数码管动态显示
BCD译码数码写显示数字
单片机ADC0809实现设计数字电压表
单片机12位A/D转换器TLC2543,
TLC549的A/D转换电路
AT89c52先向6264中写入整数1-200
用C语言编写程序,利用按键0-255,并且显示在LCD1206
IC-24C04与数码管
PgUP
...
Allegro,pads,PCB电路板设计,电源模块件及stm32,嵌入式,单片机资料分享—小北设计
最新发布